2024年德宏州民族第一中学教师招聘公告
德宏州民族第一中学2024年教师招聘公告
根据《德宏州人民政府关于德宏州教育卫生部门考核招聘紧缺专业学科优秀人才实施意见的批复》(德政复〔2009〕31号)和州委编办2023-01《关于同意下属事业单位选优的批复》,《德宏州人力资源和社会保障局关于印发2024年教育卫生部门考核招聘紧缺专业学科优秀人才工作方案的通知》(德人社发〔2024〕2号)文件要求,为认真做好2024年德宏州民族第一中学考核招聘紧缺专业学科优秀人才工作,结合我校实际情况,现将有关情况公告如下:
一、招聘原则
以党的二十大精神为指导,坚持德才兼备的用人标准,贯彻公开、平等、竞争、择优的原则,采取公开考核、择优录用的办法招聘教师,确保录用人员素质。
二、岗位情况
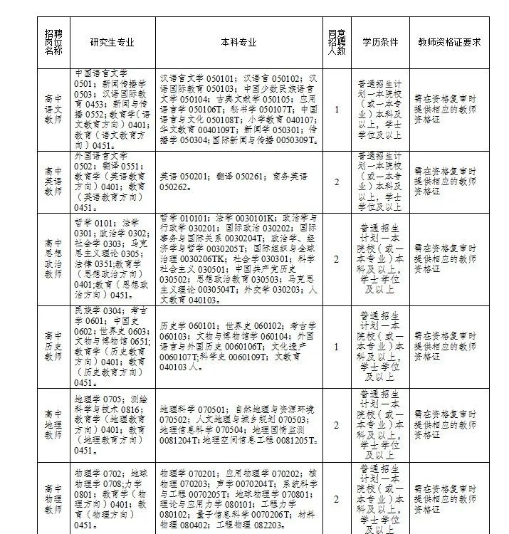
(一)考核招聘紧缺专业学科优秀人才岗位情况表


(二)招聘对象
1.教育部直属师范大学免费应届毕业生。
2.普通招生计划一本院校(或一本专业)及以上学历2022年、2023年、2024年优秀毕业生,所学专业与招聘教学岗位要求相符(未在编在岗,在校期间总体成绩优异,所学专业必修科目无挂科且须在资格复审时提供相应的教师资格证)。
(三)报考者应具备以下条件
1.具有中华人民共和国国籍,政治素质好,热爱祖国,拥护党的路线、方针、政策,自觉维护祖国统一、民族团结和社会稳定,品行优良,作风正派,符合公安机关政审有关规定,志愿从事教育工作。
2.热爱教育事业,有责任心,有较强的社会责任感,服从工作安排。具有与履行招聘岗位职责相适应的职业道德素养,能自愿履行人民教师的义务。
3.具备招聘岗位所需的专业或任职资格、职业(执业)资格及技能要求;
4.适应适应岗位要求的身体条件;
5.具有岗位所需要的其他条件;
6.有较强的学科知识体系,课程意识;成绩优异,成绩不能有挂科、重修等情况;具有较强的教学设计,教学的组织与实施能力;具有扎实的“三笔字”、简笔画、语言表达等教学基本功;能熟练运用多媒体等教学资源。
(四)有下列情形之一的人员不得报考
1.受到党纪、政纪处分期限未满或者正在接受纪律审查的;正在接受司法调查尚未作出结论的;
2.曾因犯罪受过刑事处罚的人员;
3.被列为失信联合惩戒的人员;
4.机关事业单位在职在编的人员;
5.被认定在各级机关公务员、事业单位专业技术人员考试报名时填报虚假信息的人员;
6.聘用后即构成《事业单位人事管理回避规定》第六条所列情形的人员;
7.现役军人、在读的非应届毕业生以及法律法规规定不得招聘为事业单位工作人员的其他情况的人员。
三、招聘程序
(一)考核步骤
1.报名
①网络报名:2024年3月1日至现场报名当日0:00,通过邮箱投递材料报名,邮箱:1037776220@qq.com;
②现场报名:根据省教育厅招聘要求具体确定。
2.报名时,应聘人员要按要求如实填报并提供有关信息和材料,提供个人简历,有效身份证、毕业证(应届生可提供毕业生就业推荐表)、普通话水平证书、学业成绩单、获奖证书,以及教师资格证等相关证件复印件进行审查。所提供的材料和填报信息不全或错误而导致未通过资格审核的,后果由应聘人员自行承担;应聘人员填报信息不实的,按弄虚作假处理,取消本次考核资格;应聘人员弄虚作假或以其他不正当手段获取考试资格者,取消本次考核资格。
3.资格审查。由德宏州民族第一中学考核小组负责,按照《德宏州人民政府关于德宏州教育卫生部门考核招聘紧缺专业学科优秀人才实施意见的批复》《关于同意下属事业单位选优的批复》《2024年德宏州教育部门考核招聘紧缺专业学科优秀人才工作方案》文件要求,进行报名资格审查,并采取电话通知方式,告知考核时间、地点及要求。
(二)考核流程
1.考核时间及地点
时间和地点根据省教育厅招聘要求具体确定,另行通知。
2.专家考核测评
依照测评方案,由测评专家组,严格按照测评方案,通过网络或现场对初选的考核对象从所修学科的成绩、获奖情况、学校推荐就业意见、说课讲课情况等方面进行测评;真正做到“优中选优”,甄选出最优秀的拟聘人员。
3.确定拟聘用人员
考核完成后,德宏州民族第一中学按测评成绩从高到低的顺序确定拟聘用人员,向州考核招聘工作领导小组汇报测评情况(包括每个考核对象的具体表现、特点、优势、测评成绩、考核测评组意见),州考核招聘工作领导小组审核同意后,与拟聘用人员签订《全国普通高等学校毕业生就业意向协议书》一式三份。
4.资格复审
拟聘用人员持毕业证、学位证、教师资格证或中小学教师资格考试合格证明、“学信网”学历认证报告及招聘所规定的其他相关证件,到州人力资源和社会保障局进行资格复审,资格复审合格者进入体检环节,资格复审不合格的就业意向协议书自动失效,资格复审时间另行通知。
5.体检
考察合格的应聘人员参加体检。由德宏州人力资源和社会保障局组织应聘人员到指定医院进行体检(费用自理)。体检项目和标准参照《公务员录用体检通用标准(试行)》及相关规定执行(须开展吸毒人员检测排查,一经确认为吸毒人员,不予聘用)。应聘人员对体检结论有疑问时,应在接到体检结论通知之日起5个工作日内提出复检申请,由德宏州人力资源和社会保障局组织一次复检,体检结果以复检结论为准。应聘人员不按规定时间参加体检视为自动放弃,不予聘用。体检不合格的,不再继续后续的聘用程序。
6.考察
资格复审合格人员,由事业单位或事业单位主管部门组织开展考察工作,采取实地考察或信函考察等方式,考察内容主要包括政治素质、道德品行、能力素质、心理素质、学习和工作表现、遵纪守法、廉洁自律等情况。同时核实考察对象是否符合报考资格条件、提供的报考信息和相关材料是否真实准确等情况。考察结果作为聘用的主要依据。考察不合格的,不再继续后续的聘用程序。
7.公示
拟聘人员名单将在德宏州人力资源和社会保障局网站(网址:www.dh.gov.cn/rsj)公示,公示期为7个工作日。公示期满,经征求州纪委州监委派驻州委组织部纪检监察组意见后无异议的,按程序办理聘用手续。拟聘人员公示结果影响聘用的,不再继续后续的聘用程序。
8.聘用
拟聘用的新聘人员与聘用单位签订不少于5年的聘用合同(属免费师范生的须签定不少于6年的聘用合同),填写《云南省事业单位聘用人员审批表》一式二份,经州人力资源社会保障局审批,办理聘用手续。
四、岗位待遇
本次招聘的工作人员,正式聘用后纳入事业单位编制内管理,其管理和待遇按照国家、云南省、德宏州事业单位相关规定执行。
五、招聘工作纪律
1.按照“公开、平等、竞争、择优”的原则,组织好本次教育部门考核招聘紧缺专业学科优秀人才工作。
2.严格遵守《事业单位人事管理回避规定》(人社部规〔2019〕1号)。
3.对不如实填报个人信息、不遵守规定、弄虚作假的考生取消聘用资格,已聘用的解除聘用合同。
4.对在此次招聘工作中失职、渎职的人员给予党纪政纪处分,对情节严重的,移送有关部门查处。
六、联系方式
德宏州民族第一中学办公室联系电话:
0692-2285164
联系人:李老师 18869200050
李老师 13578249560
QQ邮箱:1037776220@qq.com
学校地址:德宏州芒市团结大街193号
来源:https://mp.weixin.qq.com/s/y-h5EjSADdJsE9x1rrggLw
- 2025年云南省中小学教师资格认定公告2025-06-11
- 2025年云南省特岗教师招聘考试公告2025-05-26
- 2025年上半年云南省高校教师资格认定课程考试报考简章2025-01-14
- 2025年上半年云南省中小学教师资格考试笔试报名公告2025-01-06
- 逐步推行免费学前教育 降低育儿成本2025-07-29
- 目前我国有几种教师资格?2025-07-08
- 2025下半年教资笔试考试内容及大纲公布!2025-06-30
- 教资认定进行中,学历信息如何查找?2025-06-26
- 2025年云南省中小学教师资格认定公告2025-06-11
- 2025年上半年云南省高校教师资格认定课程考试报考简章2025-01-14
- 2025年上半年云南省中小学教师资格考试笔试报名公告2025-01-06
- 2025年昆明市11月、12月面向社会普通话水平测试公告2025-10-20
- 国务院常务会议解读 | 利好育儿家庭!国务院部署逐步推行免费学前教育有关举措2025-07-29
- 教育部办公厅关于组织实施数字化赋能教师发展行动的通知2025-07-21
- 2025年下半年云南省高校教师资格认定课程考试报考简章2025-07-11
- 中小学教师资格面试时政热点2025-07-03
添加微信在线咨询