2024年昆明市禄劝县职业高级中学招聘临聘教师公告
禄劝彝族苗族自治县职业高级中学公开招聘临聘教师公告
禄劝职业高级中学创建于1984年9月,是昆明一所“专业、专心、专注”于职业教育的省级重点公办学校。学校占地202亩,,建筑面积80026平方米,教职工180人,图书13万册,教学仪器设备值3401.59万元,在校学生3463人,86个教学班,校内有实训基地5个,理实一体化实训室40间,标准化录播教室1间。开设有中餐烹饪、汽车运用与维修、幼儿保育、康养休闲旅游服务、物联网技术应用等17个专业,含职教高考、现代服务、电子信息、汽车服务四个学部,形成了“大专做大、中专做精、高考做实”三驾马车并驾齐驱的办学体系,满足不同类型学生和家长的需求。十四五以来,禄劝职业高级中学紧抓国家大力发展职业教育的契机,创新职业教育“扶贫式、就业式、兜底式”的职能,把“办拿得出手的职教,给看得上眼的岗位,讲说得出口的故事”作为初心使命,在校园建设、师资配备、设备购置、招生就业、资助政策、校企合作、技能大赛、民族文化等方面,取得了长足的进步。形成“成就一人、致富一家、带动一片、福泽三代”的脱贫连锁效应,成为区域“教育兜底的主阵地、乡村振兴的生力军”,走出一条具有民族特色的职教发展之路。
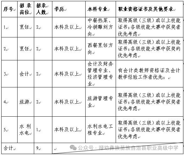
一、公开招聘临聘教师岗位计划表
二、招聘工作原则
坚持“公开、平等、竞争、择优”的原则,面向社会,公开报名,通过考试、考核择优聘用。
三、招聘工作程序
(一)发布招聘公告
招聘公告通过县教体局、禄劝职业高级中学公众号发布。自发布之日开始报名。
(二)报名
1.应聘人员需具备的基本条件
(1)具有中华人民共和国国籍,遵守宪法和法律;
(2)具有良好的品行;
(3)具有岗位所需的学历、专业、职业资格或技能条件;
(4)适应岗位要求的身体条件;
(5)具有岗位所需要的其他条件。
受到党纪、政纪处分期限未满或者正在接受纪律审查的人员,受到刑事处罚期限未满或者正在接受司法调查尚未做出结论的人员,均不得参加应聘。
2.招聘范围、对象
面向社会公开招聘符合条件的全日制普通高等院校招生计划应往届毕业生。国家机关及事业单位在职在编人员不在本次公开招聘范围内。
3.报名时间、方式和流程
(1)报名时间:自发布公告之日起至27日,上午9:00-11:30,下午14:00-16:30,逾期不再受理。
(2)资格审查时间:2024年1月28日,资格审查结果在学校公众号上进行公示,资格审查通过者学校将以电话形式通知。
(3)报名地点:禄劝职业高级中学为之楼副校长办公室(三楼)
报名联系电话:张老师 15911575001
谢老师 18287169117
(4)报名时需提供的证件、材料
①《禄劝彝族苗族自治县职业高级中学公开招聘临聘教师报考登记表》(附件1)(一式两份);
②《禄劝彝族苗族自治县职业高级中学公开招聘临聘教师报名承诺书》(附件2)(一份,自行下载,A4纸打印,现场签订);
③本人身份证(原件及复印件各一份);
④学历毕业证、学位证(原件及复印件各一份);
⑤相应专业从业资格证(原件及复印件各一份);
⑥普通话等级证、职称证、教师资格证(原件及复印件各一份,有的提供);
⑦荣誉证书原件及复印件(原件及复印件各一份);
以上材料请按序号装订成册,以便审查。
(5)报名注意事项:每名报考者只允许选择一个岗位报名,报名与考试时使用的身份证号码必须一致,同时对自己提供的报名信息真实性负责。报名人员提交的报考申请材料应当真实、准确,提供虚假信息或不符合报考条件者,一经查实,取消考试资格。
(三)考核
考试采取说课、实操和面试的方式进行。
1.会计、水利水电、旅游教师:模拟课堂(15分钟)+面试(5分钟)。重点考察应聘人员的课堂组织能力、专业基础知识、技能水平、表达能力和职业素养等综合素质,总分100分,模拟课堂占80%,面试占20%。
2.烹饪教师:实操教学(30分钟)+面试(5分钟),实操具体内容根据岗位而定。重点考察应聘人员的专业基础知识、技能水平、表达能力和职业素养等综合素质,总分100分,实操占80%,面试占20%。
3.考核时间:2024年1月29日上午9:00(抽题及考试顺序号,抽完题后准备45分钟)
抽题地点:禄劝职业高级中学为之楼二楼会议室(208)
考核地点:禄劝职业高级中学相应专业教室
4.考核成绩的计算方法、合格分数线、考察人选的确定
总分为100分,合格分数线为70分。由高分到低分确定拟聘用人员。如果出现考试综合成绩并列的情况,以面试成绩高低顺序确定考察人选进入下一阶段。公示期间若考生对考分有异议,可凭本人有效身份证向禄劝彝族苗族自治县职业高级中学教务处申请查分。
5.经公示无异议的,依据考试综合成绩,在合格分数线上从高分到低分按岗位确定参加考察和体检人选。如果出现综合成绩并列的情况,以面试成绩高者进入考察和体检。
(四)考察、体检
1.经公示无异议的,在综合成绩合格分数线上从高分到低分按岗位拟招聘人数1:1比例确定参加考察和体检人选。
2.考察由禄劝职业高级中学组织实施,体检由劳务派遣公司组织实施。考察内容主要包括应聘人员的政治表现、道德品质、工作实绩和学习情况等,考察不合格者不能确定为拟聘人员;拟聘人员体检在县级及以上指定医院进行,体检标准参照《公务员录用体检通用标准(试行)》执行。
3.在考察或体检中不合格的人员,由禄劝职业高级中学取消其拟聘用资格,并书面告知理由。因此产生的空缺从本岗位合格分数线上的应聘人员中由高分到低分依次递补。
(五)聘用
1.根据考察、体检情况确定拟聘人员,拟聘人员名单在禄劝职业高级中学公众号公示7个工作日。
2.公示无异议的,劳务派遣公司与拟聘任的临聘人员,按照有关规定与受聘人员签订聘用合同。
四、招聘纪律
(一)公开招聘临聘工作人员,不得设置与相关法律法规相悖和与岗位无关的条件要求;招聘组织部门应严格按照招聘岗位条件审核报名人员学历、专业等资格条件,不得无理由拒报,也不得擅自放宽条件通过审核。
(二)招聘工作做到信息公开、过程公开、结果公开,接受人大代表、政协委员、纪委、监察部门、新闻媒体和社会监督。县教育体育局信访室负责受理群众的举报,并按管理权限及时处理。聘用单位负责人和招聘工作人员在办理招聘事项时,涉及与本人有亲属关系或者其他可能影响招聘公正的,应当回避。
(三)严肃招聘纪律,对违规、违法行为,严格依规依法处理。对下列人员构成违法犯罪行为的,依法追究刑事责任:
1.应聘人员伪造、涂改证件、证明,或以其他不正当手段获取应聘资格的;
2.应聘人员在考试、考核过程中作弊的;
3.招聘工作人员指使、纵容他人作弊,或在考试、考察过程中参与作弊的;
4.招聘工作人员或相关人员泄露考试题目的;
5.事业单位负责人违反规定私自聘用人员的;
6.人社部门、事业单位主管部门工作人员违反规定,影响招聘工作公平、公正进行的;
7.其他违反公开招聘有关规定的行为。
五、其他事项
(一)自愿放弃面试资格、考察体检资格、拟聘资格的考生,须在相应人员名单公示期间向禄劝职业高级中学提交书面情况说明,相应岗位由达到面试、考核体检、拟聘条件的应聘人员从高分到低分依次进行递补。
(二)有下列情形之一的,视为自动放弃,相应岗位由达到相应条件的应聘人员从高分到低分依次进行递补:
1.在资格复审环节中联系不上考生本人的;
2.公示期满10个工作日内,联系不上拟聘人员本人的。
(三)请各位报考考生在招考期间及时关注县教体局、县职业高级中学公众号有关与本次招聘的相关信息。
(四)本方案由禄劝彝族苗族自治县职业高级中学临聘教师招聘领导小组负责解释。
六、待遇
(一)管理。本次招聘的临聘人员实行合同制管理。劳务派遣公司与拟聘任的临聘人员,按照《中华人民共和国劳动合同法》的规定签订《劳动合同》。
(二)购买“五险”。劳务派遣公司与临聘人员签订《劳动合同》后,由劳务派遣公司为临聘人员购买“五险”(养老保险、医疗保险、工伤保险、生育保险、失业保险)。
(三)薪酬待遇。
1.试用期内(1个月):大学本科及以上:2500元/月+课时数*30元(含工资、绩效奖、“五险”个人承担部分)
2.试用期满:大学本科及以上:3000元/月+课时数*30元(含工资、绩效奖、“五险”个人承担部分)
(四)管理考核。用人单位为临聘人员建立个人业务档案。临聘人员日常管理考核由其所在学校负责,考核结果作为临聘人员奖励、续聘和辞退的依据。
(五)入职后2年内须取得教师资格证(高级中学、中等职业学校及以上教师资格证),否则服务到期后不再续聘。
七、监督电话
禄劝彝族苗族自治县教育体育局:0871-68912756
禄劝彝族苗族自治县纪委驻教育体育局纪检组:0871-68967599
附件:1.禄劝彝族苗族自治县职业高级中学公开招聘临聘教师报名表
2.禄劝彝族苗族自治县职业高级中学公开招聘临聘教师报名承诺书
复制下载链接在网页中打开:https://www.123pan.com/s/DvMDjv-I9XoA.html
来源:https://mp.weixin.qq.com/s/bz7K49ScCx6o4R75tHmZTA
- 2025年云南省中小学教师资格认定公告2025-06-11
- 2025年云南省特岗教师招聘考试公告2025-05-26
- 2025年上半年云南省高校教师资格认定课程考试报考简章2025-01-14
- 2025年上半年云南省中小学教师资格考试笔试报名公告2025-01-06
- 逐步推行免费学前教育 降低育儿成本2025-07-29
- 目前我国有几种教师资格?2025-07-08
- 2025下半年教资笔试考试内容及大纲公布!2025-06-30
- 教资认定进行中,学历信息如何查找?2025-06-26
- 2025年云南省中小学教师资格认定公告2025-06-11
- 2025年上半年云南省高校教师资格认定课程考试报考简章2025-01-14
- 2025年上半年云南省中小学教师资格考试笔试报名公告2025-01-06
- 2025年昆明市11月、12月面向社会普通话水平测试公告2025-10-20
- 国务院常务会议解读 | 利好育儿家庭!国务院部署逐步推行免费学前教育有关举措2025-07-29
- 教育部办公厅关于组织实施数字化赋能教师发展行动的通知2025-07-21
- 2025年下半年云南省高校教师资格认定课程考试报考简章2025-07-11
- 中小学教师资格面试时政热点2025-07-03