小学综合素质常考点:素质教育的内涵
一、考情
素质教育的内涵在综合素质里面属于常考考点,主要考查的是单选题和材料分析题,想要考高分,我们就要充分了解它的出题角度。
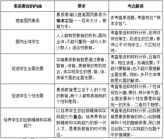
二、知识点
三、题目巩固
1.在开家长会时,郝老师对家长们说道:“以后我们班将不会公布学生的成绩,作为家长和老师,我们不应该仅仅关注学生的成绩,更应该看到学生的闪光点和长处,不应该是因为学生成绩低就认为学生一无是处。”郝老师的做法所体现的素质教育的内涵是( )
A.素质教育以提高国民素质为根本宗旨
B.素质教育是面向全体学生的教育
C.素质教育是促进学生全面发展的教育
D.素质教育是以培养学生创新精神和实践能力为重点的教育
【答案】C。本题考查素质教育的内涵。促进学生全面发展意味着要重视德智体美劳等多方面的发展。题干中,郝老师认为老师不应该仅仅关注学生的成绩,更应该看到学生的闪光点和长处,不应该是因为学生成绩低就认为学生一无是处,强调不光看成绩,还能够发展个性特长等其它方面,做到了全面发展。C项正确。
A项:素质教育以提高国民素质为根本宗旨。素质教育是人才培养的基础。发展素质教育,对提高中华民族素质、促进经济和社会发展具有战略性、全局性、先导性的作用。因此,素质教育必须以提高国民素质为根本宗旨。与题干不符,排除。
B项:素质教育是面向全体学生的教育。素质教育倡导人人有受教育的权利,强调在教育中使每个人都得到发展,而不是只注重一部分人,更不是只注重少数人的发展。我们强调的是“创造一种适合儿童的教育,而不是挑选适合教育的儿童”。因此,素质教育是面向全体学生的教育,也是全面发展与因材施教相统一的教育。与题干不符,排除。
D项:素质教育是以培养学生的创新精神和实践能力为重点的教育。创新是一个民族进步的灵魂,是个国家兴旺发达的不竭动力。培养具有创新精神和实践能力的新一代人才,是素质教育的时代特征。与题干不符,排除。所以答案选C。
2.在教学《你必须把这条鱼放掉》这篇课文时,王老师让学生就“该不该放掉鱼”这一问题充分发表意见并进行辩论,训练思维的多向性。从素质教育的内涵来看,王老师的做法( )。
A.促进了学生的全面发展
B.有利于学生的个性发展
C.培养了学生的创新精神
D.保障了学生的受教育权
【答案】C。本题考查素质教育的内涵。素质教育与应试教育相对应,是以提高国民素质为根本宗旨,面向全体学生,促进学生全面发展和个性发展,以培养学生的创新精神和实践能力为重点的教育。创新教育是素质教育的核心,是教育对知识经济向人才培养提出挑战的回应。重视创新能力的培养,也是现代教育与传统教育的根本区别所在。题干中,王老师让学生们围绕某一问题充分发表意见并进行辩论,训练学生思维的多向性,其实就是鼓励学生给出新的思维和观点,培养了学生们的创新精神。C项正确。
A项:学生的全面发展是指通过德育、智育、体育、美育等的有机融合,来实现学生的德、智、体、美等方面的全面发展。与题干不符,排除。
B项:学生的个性发展是指素质教育在重视人的全面发展以外,也应当促进学生的个性发展。全面发展和个性发展是相互依存、互为表里的关系。与题干不符,排除。
D项:学生的受教育权属于素质教育面向全体学生的内容,倡导人人有受教育的权利,强调在教育中使每个人都得到发展,而不是只注重一部分人,更不是只注重少数人的发展。与题干不符,排除。
故选C。
- 2025年云南省中小学教师资格认定公告2025-06-11
- 2025年云南省特岗教师招聘考试公告2025-05-26
- 2025年上半年云南省高校教师资格认定课程考试报考简章2025-01-14
- 2025年上半年云南省中小学教师资格考试笔试报名公告2025-01-06
- 逐步推行免费学前教育 降低育儿成本2025-07-29
- 目前我国有几种教师资格?2025-07-08
- 2025下半年教资笔试考试内容及大纲公布!2025-06-30
- 教资认定进行中,学历信息如何查找?2025-06-26
- 2025年云南省中小学教师资格认定公告2025-06-11
- 2025年上半年云南省高校教师资格认定课程考试报考简章2025-01-14
- 2025年上半年云南省中小学教师资格考试笔试报名公告2025-01-06
- 2025年昆明市11月、12月面向社会普通话水平测试公告2025-10-20
- 国务院常务会议解读 | 利好育儿家庭!国务院部署逐步推行免费学前教育有关举措2025-07-29
- 教育部办公厅关于组织实施数字化赋能教师发展行动的通知2025-07-21
- 2025年下半年云南省高校教师资格认定课程考试报考简章2025-07-11
- 中小学教师资格面试时政热点2025-07-03