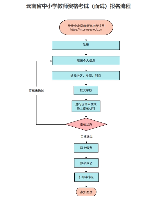
2025年上半年云南省中小学教师资格面试报名流程

热门文章
- 2025年云南省中小学教师资格认定公告2025-06-11
- 2025年云南省特岗教师招聘考试公告2025-05-26
- 2025年上半年云南省高校教师资格认定课程考试报考简章2025-01-14
- 2025年上半年云南省中小学教师资格考试笔试报名公告2025-01-06
- 逐步推行免费学前教育 降低育儿成本2025-07-29
- 目前我国有几种教师资格?2025-07-08
- 2025下半年教资笔试考试内容及大纲公布!2025-06-30
- 教资认定进行中,学历信息如何查找?2025-06-26
最新推荐
- 2025年云南省中小学教师资格认定公告2025-06-11
- 2025年上半年云南省高校教师资格认定课程考试报考简章2025-01-14
- 2025年上半年云南省中小学教师资格考试笔试报名公告2025-01-06
- 2025年昆明市11月、12月面向社会普通话水平测试公告2025-10-20
- 国务院常务会议解读 | 利好育儿家庭!国务院部署逐步推行免费学前教育有关举措2025-07-29
- 教育部办公厅关于组织实施数字化赋能教师发展行动的通知2025-07-21
- 2025年下半年云南省高校教师资格认定课程考试报考简章2025-07-11
- 中小学教师资格面试时政热点2025-07-03
添加微信在线咨询