2024年云南城市建设职业学院招聘公告
云南城市建设职业学院2024年招聘公告
一、学校简介
云南城市建设职业学院是经云南省人民政府批准、国家教育部备案,具有独立颁发国家高等专科学历资格证书的全日制普通高等院校,纳入全国统一计划招生。学校位于七彩云南的省会城市昆明市杨林职教园区,开设有建筑工程技术、建筑室内设计、工程造价、大数据与会计、学前教育、护理等45个专业。
学校拥有丰富的国内外优质教育资源,以专硕直通、专本易通、品质游学、全面赋能为办学特色,为有志提升学历的学生提供便捷通道,让学生轻松实现国外升硕和国内升本的目标。学校以“产教融合,校企合作”为基本育人理念,培养高质量的应用型、技能型人才,为想就业、创业的学生搭建个性化的资源共享平台。
学校以为学生服务为重点,聚焦广大学生发展成才,不断增强学校的办学实力和专业优势,推动各项工作稳步发展,经过多年的沉淀,学校办学成果丰硕。先后通过云南省高校思政课合格评估,“人才培养工作内涵+特色评估”,获评云南省文明学校,云南省社会主义核心价值观教育示范学校,全国首批样板党支部培育创建单位,云南省第二批现代学徒制试点单位,全国第三批现代学徒制试点单位,云南省“三全育人”综合改革试点高校,云南学徒制联盟副秘书长单位,教育部“1+X”证书试点单位,获评昆明市第三批民族团结进步示范单位,云南省职业教育信息化标杆学校培育单位。
二、招聘基本条件
(一)遵守中华人民共和国宪法、法律和法规;
(二)具有良好的思想政治素质及职业素养,遵守纪律、品行端正;
(三)具有招聘岗位所需的学历、资历、专业、任职资格、职业(执业)资格及技能要求;
(四)具有适应岗位要求的身体条件;
(五)具备岗位所需的其他条件;
(六)有下列情形之一的人员不得应聘:
1. 受党纪、政务处分期限未满或正在接受纪律审查、司法调查尚未做出结论的人员,受到刑事处罚期限未满或者正在接受司法调查尚未做出结论的人员。
2. 因师德失范受过党纪、政纪处分的人员。
3. 存在学术不端行为的人员。
4. 曾在招聘考试中被认定有舞弊等严重违反招聘纪律行为的人员。
5. 存在其他违法违纪等现象人员。
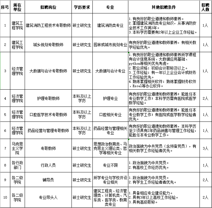
三、招聘岗位
四、薪资福利
本次招聘的人员,正式入职后,与我校签署劳动合同;其管理和待遇根据我校教职工薪酬管理制度执行。
学校为教职工提供免费住宿、餐补、免费交通车、免费体检,购买五险一金,国家法定节假日发放节日福利。同时享有研究生学历补贴职称补贴。
五、招聘程序
(一)线上报名
1. 报名时间:2023年10月30日-2024年2月1日。
2. 报名方式:电话报名或通过邮件方式发送简历至电子招聘邮箱(yncsjszyxy2022@126.com),邮件主题命名为:姓名+学历+XXX专业+应聘XXXX岗位。
(二)资格审查
对于应聘人员提交的信息资料予以审查,合格者进入面试考核环节。
(三)面试考核
资格审核通过者,学校根据岗位报名情况,将通过电话通知进行不定期考核面试,招满即止。
(四)政治审查
面试考核通过者,将对其思想政治、道德品质、遵纪守法等情况进行考察,若考察不合格者,不予录用。
(五)入职体检
根据面试、考察结果确定参加体检人员,体检不合格者不予录用。
(六)背调录用
根据面试、体检、校内录用审批结果对应聘者进行工作背调,背调通过后发放录用通知。收到录用通知人员应在约定时间报到,逾期视为自动放弃入职。
六、联系方式
联系电话:0871-67985517
18388047614(丁老师)
13888209359(陈老师)
邮箱:yncsjszyxy2022@126.com
学院网址:http://www.yncjxy.com
学校地址:云南省·昆明市嵩明杨林职教园区云南城市建设职业学院
来源:https://mp.weixin.qq.com/s/4Ye--FnphOm2i1ZZ6FHthA
- 2025年云南省中小学教师资格认定公告2025-06-11
- 2025年云南省特岗教师招聘考试公告2025-05-26
- 2025年上半年云南省高校教师资格认定课程考试报考简章2025-01-14
- 2025年上半年云南省中小学教师资格考试笔试报名公告2025-01-06
- 逐步推行免费学前教育 降低育儿成本2025-07-29
- 目前我国有几种教师资格?2025-07-08
- 2025下半年教资笔试考试内容及大纲公布!2025-06-30
- 教资认定进行中,学历信息如何查找?2025-06-26
- 2025年云南省中小学教师资格认定公告2025-06-11
- 2025年上半年云南省高校教师资格认定课程考试报考简章2025-01-14
- 2025年上半年云南省中小学教师资格考试笔试报名公告2025-01-06
- 2025年昆明市11月、12月面向社会普通话水平测试公告2025-10-20
- 国务院常务会议解读 | 利好育儿家庭!国务院部署逐步推行免费学前教育有关举措2025-07-29
- 教育部办公厅关于组织实施数字化赋能教师发展行动的通知2025-07-21
- 2025年下半年云南省高校教师资格认定课程考试报考简章2025-07-11
- 中小学教师资格面试时政热点2025-07-03