昆明传媒学院2024年6月招聘公告
昆明传媒学院2024年6月招聘公告
昆明传媒学院(原云南艺术学院文华学院)创办于2002年,地处云南省昆明市,与云南九大高原湖泊之一的阳宗海毗邻而居。2004年经国家教育部确认为独立学院,2012年获得学士学位授予权。
学校坚持社会主义办学方向,坚持立德树人根本任务。学校连续8年在全国独立学院艺术学A等学科排名中稳居前三位。获得第六届云南省政府教学成果一等奖,第七届、第八届云南省政府教学成果二等奖。
学校形成了以艺术学为特色,文学、管理学、教育学多学科协调发展,在云南及国内有一定知名度的综合类本科高校。现有马克思主义学院、音乐与舞蹈学院、美术与设计学院、戏剧学院、影视传媒学院、教育学院、国际教育学院等10个教学单位,开设了本科、专升本、专科三个层次多个专业。
根据学校发展需要,现公开向社会诚聘优秀人才,相关事项如下:
一、招聘原则
招聘遵循“公开、平等、竞争、择优”的原则,面向社会、公开报名、统一考核、综合评定、择优聘用。
二、招聘条件
(一)具有中华人民共和国国籍,拥护中国共产党领导,坚持社会主义办学方向。
(二)遵守宪法和法律,具有良好的政治素质和道德品行,身心健康,热爱教育事业。
(三)认同学校的办学性质、办学理念、办学目标,愿意投身于教育事业,与学校共同发展。
(四)满足应聘岗位的条件要求,具备适应岗位要求的身体条件。
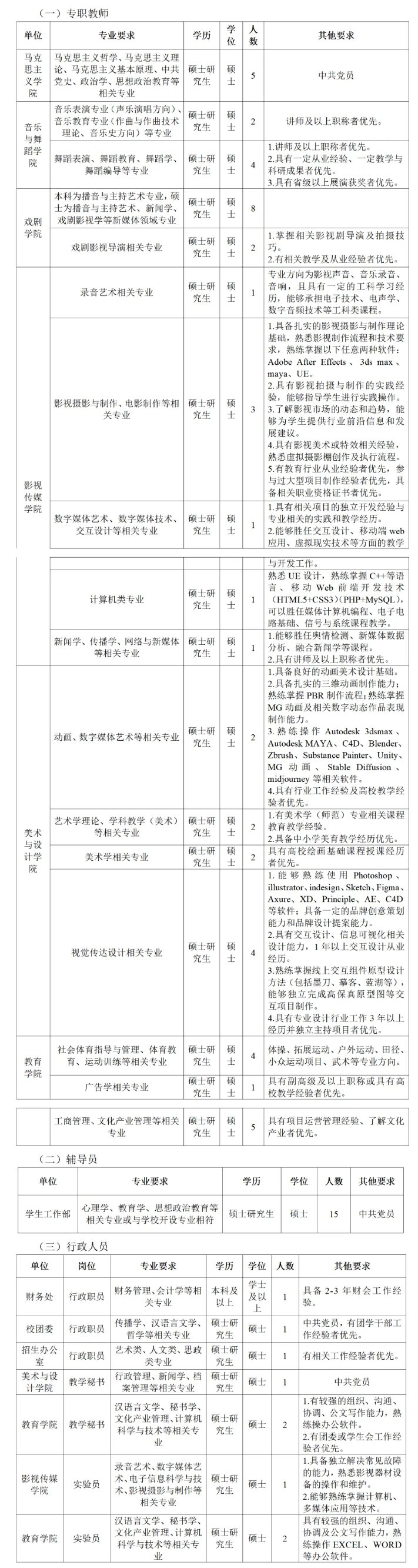
三、招聘计划
四、福利待遇
(一)享受国家法定节假日,学校缴纳五险一金,享受年终奖、节假日福利、免费通勤车、定期体检、教职工宿舍等福利。
(二)薪酬:根据招聘岗位情况、所学专业、工作经历等情况提供有竞争力的薪酬。
五、报名方式及联系方式
(一)报名方式
采取网上报名方式,应聘者请将《昆明传媒学院招聘报名登记表》(见附件)、个人简历发至招聘邮箱kmcmrs18@163.com(文件名需备注姓名+材料名称,如:张三+报名登记表),邮件主题为:姓名+所学专业+应聘岗位。
应聘人员应如实、准确填写报名材料,弄虚作假者,一经查实取消应聘资格。
(二)联系方式
联系人:陈老师、张老师
联系电话:0871-68876483
招聘邮箱:kmcmrs18@163.com
联系地址:云南省昆明市呈贡区七甸街道广博路57号昆明传媒学院
来源:https://mp.weixin.qq.com/s/q5pN6ut_X_a67Dzjj48AIA
- 2025年云南省中小学教师资格认定公告2025-06-11
- 2025年云南省特岗教师招聘考试公告2025-05-26
- 2025年上半年云南省高校教师资格认定课程考试报考简章2025-01-14
- 2025年上半年云南省中小学教师资格考试笔试报名公告2025-01-06
- 逐步推行免费学前教育 降低育儿成本2025-07-29
- 目前我国有几种教师资格?2025-07-08
- 2025下半年教资笔试考试内容及大纲公布!2025-06-30
- 教资认定进行中,学历信息如何查找?2025-06-26
- 2025年云南省中小学教师资格认定公告2025-06-11
- 2025年上半年云南省高校教师资格认定课程考试报考简章2025-01-14
- 2025年上半年云南省中小学教师资格考试笔试报名公告2025-01-06
- 2025年昆明市11月、12月面向社会普通话水平测试公告2025-10-20
- 国务院常务会议解读 | 利好育儿家庭!国务院部署逐步推行免费学前教育有关举措2025-07-29
- 教育部办公厅关于组织实施数字化赋能教师发展行动的通知2025-07-21
- 2025年下半年云南省高校教师资格认定课程考试报考简章2025-07-11
- 中小学教师资格面试时政热点2025-07-03