2024年昭通市中小学教师资格认定公告
昭通市2024年中小学教师资格认定公告
根据《云南省2024年中小学教师资格认定公告》及工作安排,现将我市2024年教师资格认定的有关事项公告如下:
一、认定对象
凡未达到国家法定退休年龄且符合以下条件之一的人员:
(一)具有昭通市户籍;
(二)持有昭通市有效期内居住证;
(三)昭通市内全日制普通大中专院校2024届应届毕业生、在读研究生以及在读专升本学生;
(四)昭通市户籍就读于外省市的全日制普通高等院校2024届应届毕业生、在读研究生以及在读专升本学生;
(五)驻昭通市部队现役军人和现役武警;
(六)持有昭通市公安机关签发且在有效期内的港澳台居民居住证的港澳台居民可在居住地申请认定;持港澳居民来往内地通行证、五年有效期台湾居民来往大陆通行证且在有效期内,在昭通市参加中小学教师资格考试并取得合格证明的,在考试所在地申请认定。上述港澳台居民申请认定时需提交无犯罪记录证明,其他条件、程序和提交材料与本市申请人相同。
撤销教师资格的,自撤销之日起5年内不得重新申请认定教师资格。受到剥夺政治权利或者故意犯罪受到有期徒刑以上刑事处罚的,不能申请认定教师资格。根据《最高人民检察院 教育部 公安部关于建立教职员工准入查询性侵违法犯罪信息制度的意见》(高检发〔2020〕14号),经认定机构查询有性侵违法犯罪信息的申请人员,不予认定教师资格。
二、认定条件
(一)思想品德条件
遵守《中华人民共和国宪法》和法律,贯彻党的教育方针,热爱教育事业,履行《中华人民共和国教师法》规定的义务,遵守教师职业道德。
(二)学历条件
具备《中华人民共和国教师法》规定的国民教育系列相应学历,具体如下:
1.申请认定幼儿园教师资格,应当具备幼儿师范学校毕业及以上学历;
2.申请认定小学教师资格,应当具备中等师范学校毕业及以上学历;
3.申请认定初级中学教师(含初级职业学校文化、专业课教师)资格,应当具备高等师范专科学校或其他大学专科毕业及以上学历;
4.申请认定高级中学教师资格和中等职业学校教师(含中等专业学校、技工学校、职业高级中学文化课、专业课教师)资格,应当具备高等师范院校本科或者其他大学本科毕业及以上学历;
5.申请中等职业学校实习指导教师资格者应当具备中等职业学校毕业及以上学历,并应当具有相当助理工程师以上专业技术职务或中级及以上工人技术等级。
“结业”“肄业”均不符合教师资格认定的学历要求。
(三)身体条件
能适应教育教学工作的需要,具有良好的身体和心理素质。申请人须按照《教育部教师资格认定指导中心关于调整申请认定幼儿园教师资格人员体检标准的通知》(教资字〔2010〕15号)、《人力资源和社会保障部教育部卫生部关于进一步规范入学和就业体检项目维护乙肝表面抗原携带者入学和就业权利的通知》(人社部发〔2010〕12号)、《云南省申请教师资格人员体检办法》(见附件1)要求,在各县(市、区)教师资格认定机构认可的县级及以上医院体检合格。
(四)普通话水平
达到国家语言文字工作委员会颁布的《普通话水平测试等级标准》二级乙等及以上标准,其中语文教师的普通话应当达到二级甲等以上水平。
(五)教育教学能力
教育教学能力需符合下列条件之一:
1.通过中小学教师资格考试,笔试、面试均合格,并取得教育部教育考试院颁发的有效期内《中小学教师资格考试合格证明》(可登录中小学教师资格考试网http://ntce.neea.edu.cn查询)。
2.纳入中小学教师资格免试认定改革范围内的教育类研究生和师范生,通过学校组织的师范生教师职业能力测试,教育教学能力考核合格并取得《师范生教师职业能力证书》,且证书在有效期内。
3.云南省内2016年前(含2016年)或省外中小学教师资格考试改革启动前已入学的全日制师范教育类毕业生、全日制教育硕士,可以申请直接认定与所学专业、学段相对应的教师资格。
三、认定机构
幼儿园、小学和初级中学教师资格,由申请人户籍所在地、居住地或就读学校所在地的县(市、区)级教育行政部门认定。高级中学教师资格、中等职业学校教师资格和中等职业学校实习指导教师资格,由申请人户籍所在地、居住地或就读学校所在地的州(市)级教育行政部门认定。
现场确认由户籍所在地、居住地或就读学校所在县(市、区)教育行政部门确认,现场确认合格后报市级教育行政部门认定。
四、时间安排
1.2024年昭通市中小学教师资格网上报名时间如下:
上半年第一次网上报名时间:4月22日9:00至5月15日17:00;
上半年第二次网上报名时间:6月17日9:00至6月26日17:00;
下半年网上报名时间:9月18日9:00至9月30日17:00。
2.2024年昭通市中小学教师资格现场确认时间如下:
上半年第一次现场确认时间:
5月7日至5月15日上午9:00-11:30,下午2:00-17:00;
上半年第二次现场确认时间:
6月18日至6月26日上午9:00-11:30,下午2:00-17:00;
下半年现场确认时间:
9月23日至9月30日上午9:00-11:30,下午2:00-17:00
(节假日及周末除外)。
现场确认的具体时间以各县(市、区)认定机构公布的时间为准。
五、认定流程
(一)网上申报
符合条件的申请人员在规定时间内登录中国教师资格网(http://www.jszg.edu.cn)通过“网上办事——教师资格认定”服务入口,点击“在线办理”进行认定报名。报名时应按网站提示选择相应现场审核确认点。
注意事项:
1.申请人应根据网上报名系统提示如实完整填报申请信息,并上传近期免冠1寸彩色白底正面证件照片(与教师资格证书及体检表上的照片同版)。
2. 全日制普通高等院校在读专升本学生、在读研究生可在户籍所在地或现就读学校所在地认定。非应届在读生在教师资格认定网报中,“是否在校生”选项选择“非应届在读研究生或专升本学生”,可在认定报名中同步学籍信息,并添加已经取得的学历和学位信息,按照已取得的学历认定教师资格。
(二)现场确认
网上申报完成后,申请人应及时查阅相应认定机构发布的认定公告,按规定时间和地点携带相关材料进行现场审核确认。2024年应届毕业生现场确认环节等事项,由毕业生所在学校统一安排。
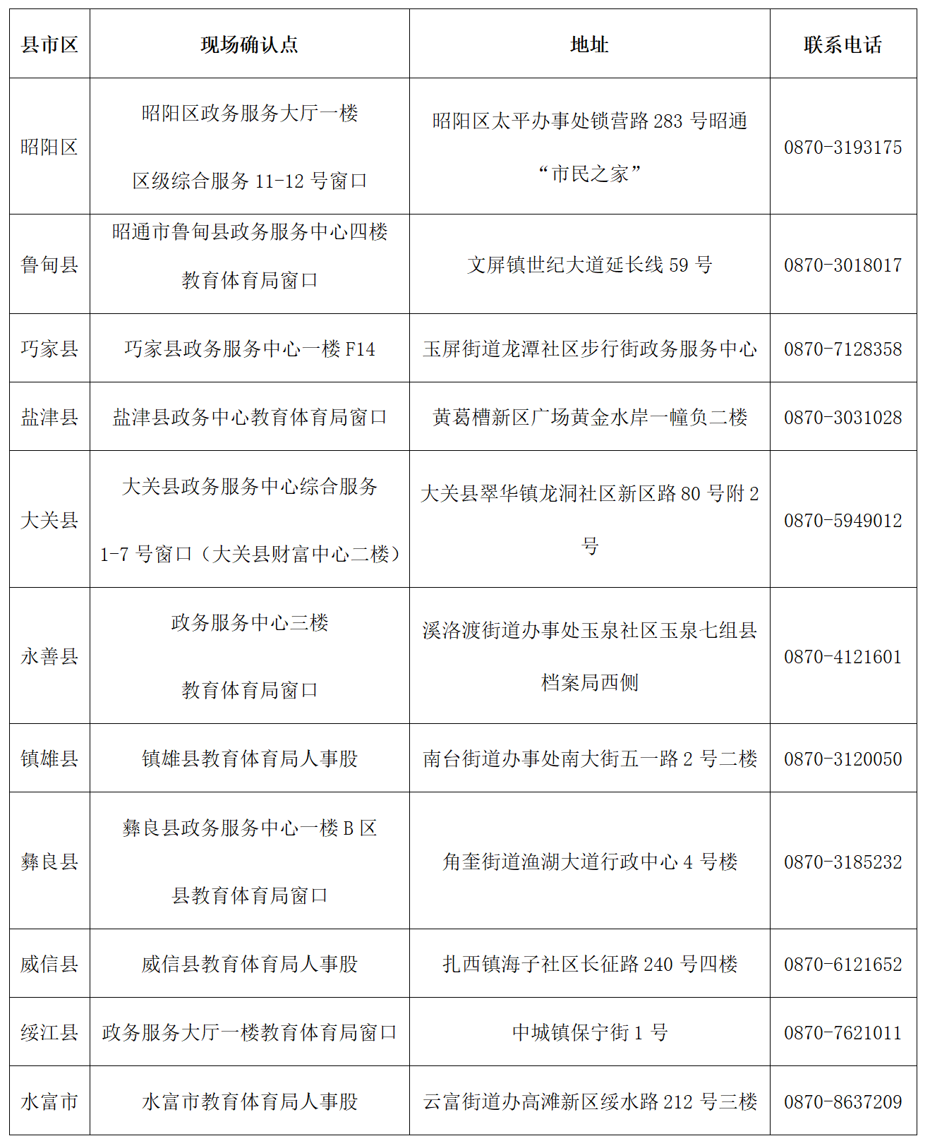
考生注意事项:现场确认须到申请人户籍或居住所在地县(市、区)政务中心教育体育窗口或教育体育局进行确认。咨询电话如下:

申请人须提交的材料
1.身份证明
(1)二代身份证(需在有效期内)原件及复印件。
(2)户籍证明或居住证明:在户籍所在地申请认定的,提交本人户口本或集体户口证明原件以及复印件;在居住地申请认定的,提交有效的居住证原件以及复印件;在就读学校所在地申请认定的,提交注册信息完整的学生证原件以及复印件;驻滇部队现役军人和现役武警提供所属部队或单位出具的人事关系证明;港澳台居民提供有效期内的港澳台居民居住证、港澳居民来往内地通行证或5年有效期台湾居民来往大陆通行证。
2.学历证明
(1)经报名系统比对核验通过的,可不提交;对于报名系统无法直接比对验证的学历,申请人须提交《中国高等教育学历认证报告》(在学信网在线申请)或《教育部学历证书电子注册备案表》,幼师、中师等中职学历需提交中等职业教育学历认证报告(云南省内中职毕业生可在云南省大中专毕业生就业服务中心申请),申请人未按要求提交的不予受理。
(2)港澳台学历还应同时提交教育部留学服务中心出具的《港澳台学历学位认证书》原件,国外学历还应同时提交教育部留学服务中心出具的《国外学历学位认证书》原件。
3.体检合格证明
提供《云南省申请教师资格认定人员体检表》原件(见附件2),体检报告仅限当次认定有效。
4.普通话水平测试等级证书
经系统比对核验通过的,可不提交;系统未核验到的,需提供普通话水平测试等级证书原件以及复印件。
5.证件照
提交近期免冠正面1寸彩色白底证件照片1张(与本次 网报上传相片同底版,照片背面写明姓名、身份证号)。
6.教育教学能力条件材料
《中小学教师资格考试合格证明》和《师范生教师职业能力证书》由系统比对核验,无需申请人现场提交。
云南省内2016年前(含2016年)或省外中小学教师资格考试改革启动前已入学的全日制师范教育类毕业生、全日制教育硕士,现场确认时需提供本人人事档案中就读师范类院校期间学籍管理部门出具的含教育学、教育心理学的完整成绩单和教育实习鉴定表复印件(复印件上应加盖人事档案管理机构的公章)。
7.申请认定中等职业学校实习指导教师资格者,须提交相当助理工程师及其以上专业技术职务或者中级及其以上工人技术等级证书原件。
8.当地教师资格认定机构要求提供的其他材料。
(三)无犯罪记录核查
昭通市户籍申请人的无犯罪记录情况由教师资格认定机构统一核查;昭通市外户籍申请人的无犯罪记录情况由本人在户籍所在地派出所进行核查。港澳台居民申请认定中小学教师资格的须提交由香港特别行政区、澳门特别行政区和台湾地区有关部门开具的无犯罪记录证明原件。港澳居民可通过认定机构向省教师资格认定指导中心申请用于开具无犯罪记录证明的函件。
(四)认定和领取证书
各认定机构对申请人的申报材料进行审核,对系统无法核验的材料复印存档,作出是否认定中小学教师资格的决定,并对符合认定条件的申请人制发教师资格证书。证书领取时间由县市区认定机构通知为准,申请人方可在现场确认点领取证书。
六、其他事项
(一)其他未尽事宜详见各认定机构网站发布的通知公告,请申请人务必及时查阅。
(二)申请人须按规定时间、地点和要求进行网上申报和现场确认等程序,因错过申报时间、选错认定机构或现场确认点、申报信息有误或提交材料不全等原因,未在规定时间内完成申报工作的,认定机构将不予受理,由此导致的后果、责任由申请人承担。
(三)根据规定,申请人每个自然年只能认定一种教师资格。
(四)申请人须如实签署“个人承诺书”,承诺事项如与事实不符,属于弄虚作假、骗取教师资格行为,由申请人承担相应法律责任。
附件:
昭通市教育体育局
2024年4月11日
来源:https://mp.weixin.qq.com/s/hx1S5Szv8IYa3POZnqmIww
- 2025年云南省中小学教师资格认定公告2025-06-11
- 2025年云南省特岗教师招聘考试公告2025-05-26
- 2025年上半年云南省高校教师资格认定课程考试报考简章2025-01-14
- 2025年上半年云南省中小学教师资格考试笔试报名公告2025-01-06
- 逐步推行免费学前教育 降低育儿成本2025-07-29
- 目前我国有几种教师资格?2025-07-08
- 2025下半年教资笔试考试内容及大纲公布!2025-06-30
- 教资认定进行中,学历信息如何查找?2025-06-26
- 2025年云南省中小学教师资格认定公告2025-06-11
- 2025年上半年云南省高校教师资格认定课程考试报考简章2025-01-14
- 2025年上半年云南省中小学教师资格考试笔试报名公告2025-01-06
- 2025年下半年云南省中小学教师资格考试(面试)公告2025-10-29
- 2025年昆明市11月、12月面向社会普通话水平测试公告2025-10-20
- 国务院常务会议解读 | 利好育儿家庭!国务院部署逐步推行免费学前教育有关举措2025-07-29
- 教育部办公厅关于组织实施数字化赋能教师发展行动的通知2025-07-21
- 2025年下半年云南省高校教师资格认定课程考试报考简章2025-07-11
添加微信在线咨询